北京凯石临床试验专业服务

KRAS突变肿瘤患者的新希望?一种“精准疫苗”在胰腺癌和结直肠癌中的真实疗效数据解读

发表时间:2026-01-30 18:35




文章底部有多个KRAS突变肿瘤临床试验介绍,招募实体瘤(胰腺癌、肠癌、肺癌等)肿瘤患者免费参加



近期,发表在顶级医学期刊《Nature Medicine》的I期临床试验AMPLIFY-201)公布了令人振奋的最终结果[1]


该研究探索了一种名为ELI-002 2P的新型淋巴靶向、靶向突变KRAS(mKRAS)的两亲性具有亲水性及亲脂性)疫苗,用于治疗已完成标准局部治疗但仍有微小残留病灶(MRD)的胰腺癌和结直肠癌患者。结果显示,该疫苗能有效激发强大的抗癌免疫反应,并与显著的临床获益密切相关。


01|为什么这项研究值得患者关注?


KRAS突变,真的很“难治”


KRAS突变是多种实体瘤的“驱动基因”在胰腺导管腺癌(约93%)和结直肠癌(约50%)中发生率非常高。即便做了根治性手术联合化疗仍然非常容易复发一旦复发,多数治疗以“姑息”为主。该研究的研究者希望在影像还看不出复发、但分子层面已提示高风险的阶段,提前启动免疫防御


ELI-002 2P不是化疗,也不是耳熟能详的PD-1


ELI-002 2P是一个靶向KRAS突变的治疗性疫苗只针对KRAS突变(G12D / G12R)目的是激活体内专门识别癌细胞的T细胞让免疫系统“记住并持续追踪”肿瘤它通过特殊设计,把疫苗精准送到淋巴结,以达到更强、更持久的免疫反应


02|哪些患者接受了治疗?


这项研究共纳入25名患者

项目

情况

癌种

胰腺癌20例/结直肠癌5例

基因

KRAS G12D或G12R突变

影像

没有明确肿瘤复发

风险

ctDNA或肿瘤标志物提示高度复发风险

治疗方式

仅使用该疫苗(未联合化疗/免疫药)

这类患者现实中复发往往非常快


03|患者最关心的问题:

疗效到底怎么样?


多数患者成功激活了抗癌免疫


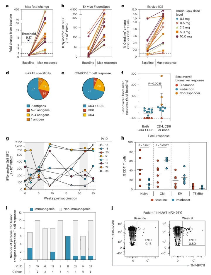
84%(21/25)患者诱导出了KRAS特异性T细胞71%患者同时激活了CD4TCD8 T细胞这是“高质量免疫反应”的标志说明疫苗在大多数患者体内“真的起效了”整个研究队列在接受疫苗治疗后,观察到的中位总生存期为28.94个月中位无影像学复发生存期为16.33个月


一个关键发现:免疫反应强≈疗效好


研究者发现了一个重要“分水岭”T细胞反应≥9.17倍的患者,结局明显更好对比数据如下:


T细胞反应≥9.17倍的患者(对比T细胞反应< 9.17倍患者)

无影像复发生存期尚未达到(vs 3.02个月)

总生存期尚未达到(vs 15.98个月)


这意味着T细胞反应≥9.17倍的患者复发风险降低88%(HR=0.12, P=0.0002)死亡风险降低77%(HR=0.23, P=0.0099)

图片

1 mKRAS特异性T细胞反应与长期临床结果相关


一部分患者甚至实现了“分子学清零”


在免疫反应强的患者中100%出现肿瘤标志物下降部分患者ctDNA完全转阴对患者而言,这意味着在当前检测条件下,体内可检测到的癌细胞信号消失了


免疫反应能长期维持


研究随访20个月,发现T细胞反应可以长期维持具有免疫记忆在加强针后免疫反应进一步增强88%患者在多次接种后仍保持高水平免疫反应这对防复发至关重要


一个非常令人期待的现象:免疫“越打越聪明”


该研究对部分可评估患者进行评估发现,67%患者出现抗原扩展简单理解就是疫苗原本只教免疫系统识别KRAS但后来免疫系统开始识别更多肿瘤特有抗原这些患者中大多数也属于疗效更好的人群这可能意味着疫苗不只是“打一枪”,而是启动了更广泛的抗癌免疫网络


图片

2 mKRAS特异性T细胞的扩增与抗原扩散


安全性良好

该研究随访期间未发现新的安全性问题未出现严重不可控毒性这是一个耐受性良好的治疗方式


04|写在最后:

患者需要理性看待的几点事实


尽管结果令人振奋,但务必注意以下事项

这是Ⅰ期临床研究

样本量小(25人)

不是随机对照研究

尚不能替代标准治疗


但它清晰证明了一点靶向KRAS的免疫疫苗,在“高复发风险、微小残留病灶”阶段,具有明确生物学活性,并与长期生存显著相关。它虽然不是“已经能治好癌症的神药”,但它可能是KRAS突变肿瘤患者几十年来最重要的突破尝试之一。对于已经做完手术,却始终担心复发的患者来说,这是第一次看到免疫系统真的有机会提前站出来。

                   



目前,在国内有多个KRAS突变晚期实体瘤临床试验进行中,有需要,可咨询。


1、ABO2102临床试验进行中


在CDE官网显示[2]评估ABO2102注射剂在晚期实体瘤患者中的I期临床研究正在进行中,招募晚期实体瘤KRAS G12C、G12V、G12D、G13D、G12A任一基因突变肺癌患者,若有需要,可咨询医学部老师。
图片


艾博生物基于自主创新mRNA技术平台开发的ABO2102治疗性肿瘤疫苗,同时编码了5种常见KRAS突变抗原的mRNA分子,通过多维度技术突破,在临床前研究中展现出优异的抗肿瘤活性,并实现了对HLA(Human Leukocyte Antigen,人类白细胞抗原)亚型的广泛覆盖[3]


2、QLC1101临床试验进行中


在CDE官网显示[2]一项评价QLC1101联合用药治疗携带KRAS G12D突变晚期实体瘤患者的安全性、耐受性和有效性的Ib/Ⅱ期临床研究正在进行中,招募晚期实体瘤(胰腺癌、肺癌)患者,若有需要,可咨询医学部老师。
图片


QLC1101胶囊齐鲁制药研发的一款高选择性可口服的靶向KRAS G12D小分子药物拟用于治疗KRAS G12D突变驱动的非小细胞肺癌、结直肠癌、胰腺癌等实体瘤。目前全球范围内尚无KRAS G12D抑制剂获批上市,仍处在临床研究中[4]


3、SY-5933片联合CT-707片

临床试验进行中


在CDE官网显示[2],一项评价SY-5933片联合CT-707片在携带KRAS (G12C)突变的晚期实体瘤受试者中安全性、耐受性、药代动力学特征和初步疗效的Ib/II期临床研究正在进行中,招募实体瘤(肺癌、结直肠癌、胰腺癌等)患者参加,若有需要,可咨询医学部老师。


图片


临床前研究表明, SY-5933对KRAS G12C突变阳性的肿瘤细胞的生长具有显著的抑制作用,在非小细胞肺癌、胰腺癌和膀胱癌等多种移植瘤模型中,均具有剂量相关的肿瘤抑制作用。GLP毒理研究发现,SY-5933的安全性良好,具有非常高的疗效/毒性安全窗口[5]


康太替尼(CT-707/SY-707)是一款ALK/FAK/PYK2/IGF1R多靶点激酶抑制剂。2024年,比较康太替尼与克唑替尼治疗ALK阳性晚期NSCLC患者的关键性Ⅲ期临床试验达到主要研究终点(经IRC评估的PFS),公司已向国家药品监督管理局药品审评中心递交正式的新药上市申请(NDA)用于治疗间变性淋巴瘤激酶(ALK)阳性的局部晚期或转移性非小细胞肺癌患者[6]



想了解更多肿瘤临床试验,请咨询医学部老师。


凯石招募——临床试验招募平台


肿瘤患者申请参加临床试验须知:


参与临床试验的患者,可以免费用试验新药,与试验相关的检查也是免费的。


目前有CAR-T、TIL等细胞疗法,PD-1/PD-L1等免疫治疗药物,小分子抑制剂、双抗、单抗、ADC等靶向药物的临床试验正在进行中。


正在招募肺癌、食管癌、肝癌、胃癌、结直肠癌、宫颈癌、卵巢癌、乳腺癌、胆管癌、子宫内膜癌、黑色素瘤、肉瘤、恶性血液疾病、淋巴瘤等各种恶性肿瘤,想要了解或者参加临床试验项目,可以咨询我们医学部的老师。

图片







参考文献:

1.Zev A. Wainberg, Colin D. Weekes, Muhammad Furqan, et al.Lymph node-targeted, mKRAS-specific amphiphile vaccine in pancreatic and colorectal cancer: phase 1 AMPLIFY-201 trial final results.[J]. Nature Medicine volume 31, pages3648–3653 (2025).

2.国家药品监督管理局药品审评中心(CDE)官网.

3.中美双报双批:艾博生物mRNA治疗性肿瘤疫苗获批临床,艾博生物微信公众号,文章发布于2025年8月4日.

4.齐鲁制药4个创新药获美国FDA临床批准,其中QLS1304获快速通道资格,齐鲁制药集团微信公众号,文章发布于2025年5月13日.

5.首药控股(北京)股份有限公司自愿披露关于SY-5933获得药物临床试验批准通知书的公告,2023年4月15日.
6.首药控股(北京)股份有限公司自愿披露关于SY-5933片与康太替尼片联合用药Ⅰb/Ⅱ期临床研究获得伦理审批报告的公告,2025年4月28日.


分享到:
北京市海淀区紫竹院路98号214号楼101室
商务合作
15811138438(医疗器械)
18516873961(SMO及招募)
xuwx@bjkaishi.com
更多临床试验信息,请扫码关注微信公众号